衢州市氟硅经贸摩擦预警点

电话:0570-8358589   8021016
联系人:储秋雷
QQ:点击这里给我发消息
地址:衢州市西区白云中大道37号
          市级机关综合大楼

统计分析

首页>> 统计分析
“十四五”规划和2035年远景目标纲要全文来了 聚焦新材料等战略性新兴产业!加大氢氟碳化物、全氟化碳等温室气体控制力度
* 来源 : * 作者 :fgwmyj * 发表时间 :2021-03-15 * 浏览 : 1577
3月13日,《中华人民共和国国民经济和社会发展第十四个五年规划和2035年远景目标纲要》(以下简称“《规划和纲要》”)(全文)正式发布。

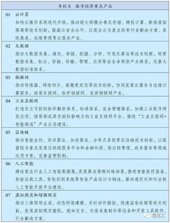
《规划和纲要》提出,聚焦新一代信息技术、生物技术、新能源、新材料、高端装备、新能源汽车、绿色环保以及航空航天、海洋装备等战略性新兴产业,加快关键核心技术创新应用,增强要素保障能力,培育壮大产业发展新动能。
 

还提出,落实2030年应对气候变化国家自主贡献目标,制定2030年前碳排放达峰行动方案。加大甲烷、氢氟碳化物、全氟化碳等其他温室气体控制力度。